福建与广东携手共筑防疫屏障,疫情通知与最新消息汇总

admin 84 2025-05-23 06:50:25

当前,新冠病毒仍在全球范围内肆虐,我国疫情防控形势依然严峻,福建省和广东省作为东南沿海地区的重要省份,疫情防控工作尤为关键,本文将围绕福建省疫情通知和广东省最新消息展开,旨在为广大民众提供最新的疫情防控信息,共同筑牢防疫屏障。

福建省疫情通知

福建省疫情防控形势总体稳定,但仍需保持警惕,福建省政府及相关部门积极采取措施,加强疫情防控工作,确保人民群众生命安全和身体健康。

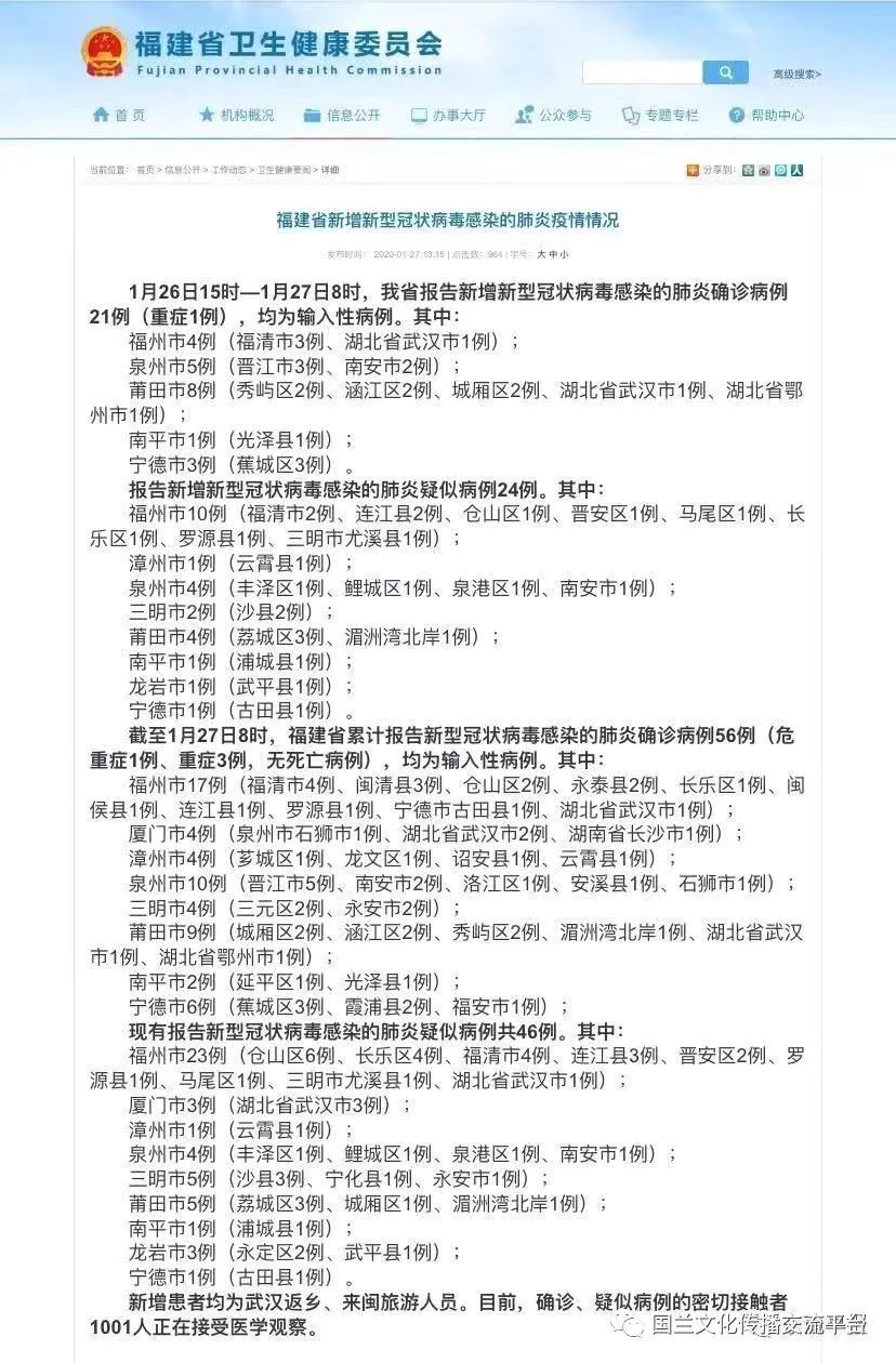
1、疫情数据更新

据福建省卫生健康委员会通报,福建省疫情数据持续呈现稳定下降趋势,截至最新统计,全省累计报告确诊病例、疑似病例及无症状感染者数量均有所下降,治愈出院人数持续上升。

2、防控措施加强

福建省各级政府严格执行疫情防控措施,加强社区管理,强化入境人员健康管理,严格落实隔离观察、核酸检测等措施,加大宣传力度,提高公众自我防护意识,倡导健康生活方式。

3、疫苗接种工作推进

福建省积极推进新冠疫苗接种工作,提高接种覆盖率,各级政府加大组织力度,优化接种服务,确保疫苗安全、有效、便捷地覆盖各类人群。

福建与广东携手共筑防疫屏障,疫情通知与最新消息汇总

广东省最新消息

广东省作为我国南方经济大省,疫情防控工作同样至关重要,广东省疫情防控形势总体稳定,但仍需保持警惕。

1、疫情动态

据广东省卫生健康委员会通报,广东省疫情数据呈现下降趋势,全省累计报告确诊病例、疑似病例及无症状感染者数量均有所下降,疫情防控取得积极成效。

2、防控举措

广东省各级政府严格执行疫情防控措施,加强入境人员管理和隔离观察,加大宣传力度,提高公众自我防护意识,广东省还积极开展疫情防控科研攻关,为疫情防控提供科技支撑。

3、疫苗接种进展

福建与广东携手共筑防疫屏障,疫情通知与最新消息汇总

广东省积极推进新冠疫苗接种工作,提高接种覆盖率,逐步建立群体免疫屏障,各级政府加大组织力度,优化接种服务,确保疫苗安全、有效、便捷地覆盖各类人群,特别是重点人群。

两地携手共筑防疫屏障

面对疫情挑战,福建省和广东省需要携手合作,共同筑牢防疫屏障,两地应加强信息共享、经验交流和技术合作,共同应对疫情挑战。

1、加强信息共享

福建省和广东省应建立疫情信息共享机制,及时通报疫情数据、防控措施和疫苗接种情况,为彼此提供借鉴和参考。

2、深化经验交流

两地应组织专家团队进行经验交流,共同探讨疫情防控的有效措施和方法,共同提高疫情防控水平。

福建与广东携手共筑防疫屏障,疫情通知与最新消息汇总

3、拓展技术合作

福建省和广东省在疫情防控领域应加强技术合作,共同开展疫情防控科研攻关,为疫情防控提供科技支撑。

面对新冠病毒的挑战,福建省和广东省需要携手合作,共同筑牢防疫屏障,通过加强信息共享、经验交流和技术合作,两地将共同应对疫情挑战,保障人民群众生命安全和身体健康,让我们共同努力,为打赢这场疫情防控阻击战贡献自己的力量!

上一篇:福建省疫情防控最新消息全面解读与分析
下一篇:福建与海南携手共筑健康防线,疫情通知与防控措施同步推进
相关文章

 发表评论

暂时没有评论,来抢沙发吧~