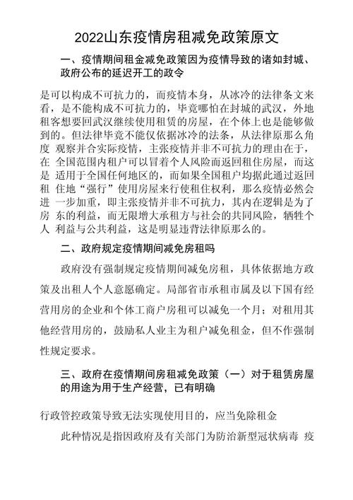
国家最新疫情房租减免政策解读与实施分析

admin 95 2025-05-10 15:25:27

面对新冠疫情带来的严峻挑战,我国政府高度重视民生问题,积极采取措施缓解疫情对广大人民群众生活的影响,在此背景下,关于房租减免的政策成为了公众关注的焦点之一,本文旨在解读国家针对疫情房租减免的最新规定文件,为广大民众提供明确的政策指引和帮助。

背景分析

新冠疫情给全球经济带来了巨大冲击,我国也面临着前所未有的挑战,为了缓解疫情对民众生活的影响,我国政府相继出台了一系列政策,鼓励和支持社会各界共同应对疫情带来的压力,在此背景下,房租减免政策成为了政府关注的重要民生问题之一,为此,国家相关部门制定了一系列规定文件,以指导各地实施房租减免政策。

国家关于疫情房租减免的最新规定文件解读

根据最新发布的国家规定文件,关于疫情房租减免的政策主要包括以下几个方面:

国家最新疫情房租减免政策解读与实施分析

1、政策适用范围:针对受疫情影响严重的地区,特别是疫情高发区域和受疫情影响较大的行业,如餐饮、旅游、零售等,对于受疫情影响较大的个人租户和企业租户也给予一定的政策支持。

2、减免方式:对于符合条件的租户,可以通过直接减免租金、延期缴纳租金、租金分期缴纳等方式进行减免,具体方式应根据当地政策和实际情况进行确定。

3、申请流程:租户需要向所在物业或房东提出申请,提供相关证明材料,如疫情影响证明、收入减少证明等,物业或房东在审核通过后,按照相关政策进行租金减免。

国家最新疫情房租减免政策解读与实施分析

国家规定的实施细节与具体操作方法

根据国家规定文件,各地政府应制定具体的实施细则和操作方法,确保政策能够落地实施,具体实施细节包括以下几个方面:

1、制定实施细则:各地政府应根据当地实际情况制定实施细则,明确适用范围、减免方式、申请流程等具体事项,同时加强宣传,确保广大民众了解政策内容和申请流程。

2、加强监管和督导:各级政府应加强对房租减免政策的监管和督导力度,确保政策能够得到有效执行,同时建立投诉处理机制,及时处理政策执行过程中的问题。

国家最新疫情房租减免政策解读与实施分析

国家政策的积极影响与预期效果分析

国家针对疫情房租减免的政策对于缓解疫情对民众生活的影响具有重要意义,这一政策有助于减轻受疫情影响较大的行业和个人的经济压力,保障其基本生活需求,政策的实施有助于稳定社会大局,增强民众对政府和社会各界应对疫情的信心和信任感,政策的实施有助于促进经济复苏和发展,为疫情后经济的复苏和高质量发展奠定基础,预期效果包括缓解社会压力、稳定社会秩序、促进经济复苏等,同时政府应密切关注政策执行过程中的问题与挑战并积极应对和解决这些问题以确保政策的顺利实施和达到预期效果,此外政府还应继续加强政策研究和调整以适应不断变化的经济形势和社会需求为应对疫情挑战提供有力支持,总之国家针对疫情房租减免的政策对于保障民生稳定社会大局促进经济复苏具有重要意义政府应继续加强政策实施和监管力度确保政策的有效落地和实施效果。

上一篇:疫情期间租金减免政策,共克时艰,筑建希望之桥
下一篇:疫情防控红头文件图片的重要性及其作用解析
相关文章

 发表评论

暂时没有评论,来抢沙发吧~